12月6日,昆明市2025年第四批公租房分配项目户型确认工作正式启动。今天,小编为大家带来项目户型确认攻略,快快收藏起来吧!

什么是项目户型确认?
项目户型确认,指的是公共租赁住房申请人审核通过后,确认意向房源的一项程序,下阶段分配将根据申请人意向房源分项目、分户型进行摇号,需要注意的是,项目户型确认与摇号选房的先后顺序无关,最后的选房顺序根据摇号结果决定。
哪些人可以进行项目户型确认工作?
通过昆明安居网填报申请且数据比对审核通过和已取得住房保障资格,并已办理公租房需求确认的申请人。
项目户型确认的时间是怎么安排的?
本次项目户型确认采用线上、线下的方式进行。
线上户型确认时间:
2025年12月6日(星期六)9:00至12月14日(星期日)17:00。
线下户型确认时间:
2025年12月8日(星期一)至12月12日(星期五),上午9:00-12:00,下午13:30-17:00。
网络办理公租房项目户型确认操作指南
使用电脑端办理项目户型确认操作流程
第一步:打开昆明安居网(www.kmajw.com),点击首页右上角“登录”按钮,进入“用户登录”界面,输入用户名、密码、验证码后点击“登录”,进入申请人信息页面。

第二步:点击左侧功能菜单中的“项目户型确认”,进入“项目户型确认”页面,点击“项目”下拉菜单选择项目,勾选“户型”类型。
第三步:点击“确定并提交”按钮,即显示当前申请人项目户型确认的信息,确认无误后点击“确定”按钮,一经确定后将无法更改。
第四步:操作完成后即显示当前申请人的“项目户型确认结果”信息。项目户型确认即办理完成。
使用手机办理项目户型确认操作流程
第一步:打开“昆明安居网”微信公众号,点击“配租保障”。

第二步:点击“公租房”进入“用户登录”界面,输入用户名、密码、验证码后点击“登录”,进入申请人信息页面或登录“开屏新闻”APP,点击“住房保障”一“业务办理”一“公共租赁住房”,进入“用户登录”界面,输入用户名、密码、验证码后点击“登录”,进入申请人信息页面。

第三步:点击功能菜单中的“项目户型确认”,进入“项目户型确认”页面,点击“请选择”确认“项目”及“户型”。
第四步:点击“确定并提交”按钮,即显示当前申请人项目户型确认的信息,确认无误后点击“确定”按钮,一经确定无法更改。
第五步:操作完成后即显示当前申请人的“项目户型确认结果”信息。项目户型确认即办理完成。
哪些情况需要进行线下项目户型确认?
没有通过昆明安居网填报申请的,需要到昆明市主城区任一公共租赁住房项目户型确认点进行确认。除此之外,老年人、不会上网、不能够自行完成网上申请的申请人,也可到确认点由专门的工作人员帮助办理。
公租房项目户型确认点
1、五华区项目户型确认点
地址:五华区莲花池正街96号莲景苑3幢商铺
咨询电话:0871-65199120
2、盘龙区项目户型确认点
地址:官渡区吴井路65号盘龙区住房和城乡建设局一楼服务大厅
咨询电话:0871-66208426
3、官渡区项目户型确认点
地址:官渡区文台路幸福邻里小区17幢1楼
咨询电话:0871-67151822、0871-67151255
4、西山区项目户型确认点
地址:西山区昆州路1252号人和新居南区党群服务中心一楼大厅
咨询电话:0871-65849840
5、呈贡区项目户型确认点
地址:呈贡区呈祥街515号惠景园D7栋1107室
咨询电话:0871-67482486
6、经开区项目户型确认点
地址:经济技术开发区呈黄公路黄土坡村旁康惠馨苑项目配套商业26栋1号商铺
咨询电话:0871-67413500、0871-63331980
满足优先保障条件的人,如何办理户型确认?
满足优先保障条件且未办理优先保障确认的申请人,应于2025年12月12日(星期五)17:00前,到昆明市主城区任一公共租赁住房项目户型确认点办理优先保障确认。逾期未办理的,不能享受本批次优先摇号分配。
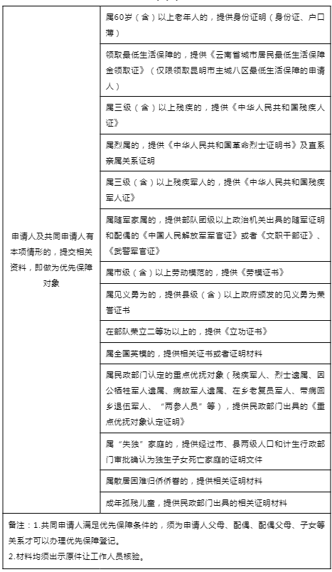
申请公租房优抚对象提交材料清单

温馨提醒
1、项目户型确认结束后,将对已办理项目户型确认申请人及共同申请人的收入、住房、车辆、财产、工商登记注册资金等情况进行审核。经审核,不符合公共租赁住房准入条件的申请家庭,将不能参与摇号分配。此次分配摇号时间在审核工作结束后另行通知。
2、项目户型确认仅是确认申请人选房意向的一项程序,与摇号选房先后顺序无关,请申请人合理安排时间办理,避免扎推、长时间排队。项目户型确认期间,每天将对各项目户型确认数据进行统计,并在昆明安居网公布,申请人可登录昆明安居网查看。